【事业编制】海南省技师学院2023年公开招聘工作人员公告
发布时间:2024-01-05 18:17:00浏览:106
海南省技师学院2023年公开招聘工作人员公告(第1号)
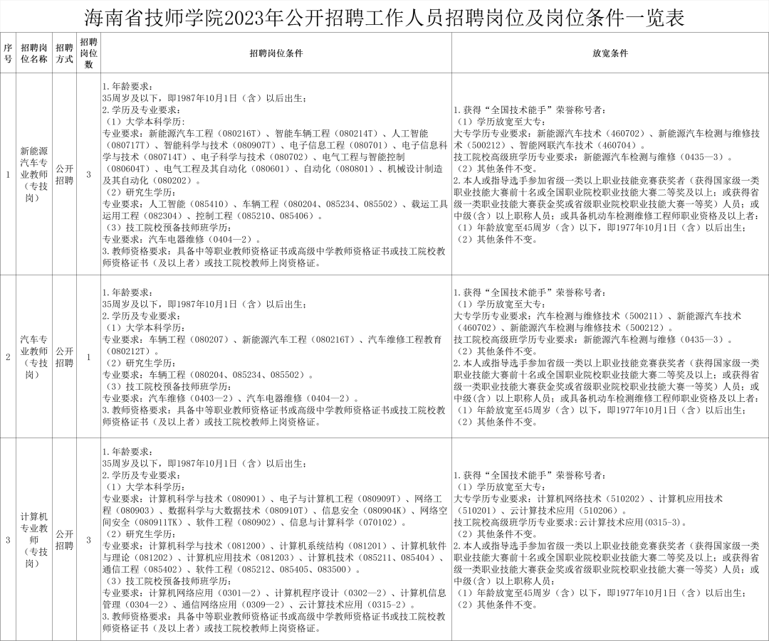
根据工作需要,依据《海南省事业单位公开招聘工作人员实施办法》(琼人社发〔2018〕516号)等有关文件及相关规定,结合学院工作实际,2023年面向全国公开招聘事业编制工作人员。现将有关事项公告如下:海南省技师学院隶属于海南省人力资源和社会保障厅,是一所以培养高技能人才为主的全日制公办技师学院。学院创办于1958年,是海南省首家技师学院,现拥有在校生一万余人。学院分海口府城和澄迈老城两个校区,校园总面积533亩,建筑总面积18万平方米。先后被确定为国家中等职业教育改革发展示范学校、国家高技能人才培训基地、中国(海南)康养高技能人才培训基地、第45、46届世界技能大赛塑料模具工程、机电一体化、云计算国家集训基地等。学院设有电子技术与自动控制系、机械工程系等8个专业系及公共基础教学部,共开设34个专业。本次面向全国公开招聘45名工作人员,其中专业技术岗42名,行政管理岗3名。具体岗位、人数及资格条件详见《海南省技师学院2023年公开招聘工作人员招聘岗位及岗位条件一览表》(附件1)。 





符合岗位所需的年龄要求和学历学位证、教师(上岗)资格证、专业技术资格证、职业资格证、工作经历(劳动合同和社保清单)、获奖证书等取得时间计算截止于2023年10月1日。7.委培、定向及在编在岗在职人员,须征得原委培、定向单位及工作单位同意。2.刑事处罚期限未满或涉嫌违法犯罪正在接受调查的;5.在公务员招录、事业单位公开招聘中违纪违规且处理期限未满的;6.公务员或事业单位工作人员处于试用期内或未满最低服务年限的;10.以逃避服兵役为目的,拒绝履行职责或者逃离部队且被军队除名、开除军籍或者被依法追究刑事责任的军人;11.按照《海南省事业单位公开招聘工作人员实施办法》(琼人社发〔2018〕516号)等相关规定应当回避、不得报考的;通过海南省人力资源和社会保障厅官网、海南省技师学院官网等向社会公开发布招聘信息,公告时间为:2023年12月27日至2024年1月2日(招聘公告发布期不得少于7天)。后续招聘工作过程的相关公告均在海南省技师学院官网发布(www.hnsjx.com)。1.报名方式:本次招聘采取网上报名的方式,不收取报名费。报考人员应在报名期间登录考试报名系统网址自行报名(https://hnjs.bruida.com)。3.报名咨询电话:0898-65907006、65909806。4.报名系统技术咨询电话:18688653126(刘工)、15618068627(王工)、13186884369(王工)(1)报考人员按相应报考岗位设置条件要求,填写报名表、上传本人有效身份证、户口本、与报考岗位匹配的毕业证书和学位证书、教师资格(上岗)证、专业技术资格证、职业资格证、劳动合同及社保清单(有工作经历要求的岗位)、必要的获奖证书和单位同意报考证明、考生承诺书(附件2)等材料至报名系统,上传材料格式(JPG图片格式,单张图片不超过2MB);(2)每个报考人员只能报考一个岗位,报名时必须使用第二代身份证上的个人信息,不得使用新、旧两个身份证号同时报名,报名与考试时使用的身份证必须一致,多报将取消报名资格;(3)报考人员应如实提交有关信息和材料,并按要求准备材料,凡本人填写信息不完整、填写错误,或者提交的报名材料不齐全、不清晰、不符合要求,而导致审核结果不通过的,责任自负;(4)报考人员保持报名时所留联系电话畅通,以便通知有关事宜,因提供错误联系信息无法及时联系造成的一切后果自负;(5)报名结束后整个招聘过程的相关公告均在海南省技师学院网站发布,请报考人员及时关注。依据教育部发布的《国家教育部专业目录(2022年)》(附件3)、《全国技工院校专业目录(2018年修订)含2020年度增补专业》(附件4)和《普通高等学校本科专业目录新旧专业对照表》(附件5)等专业目录设置。在符合专业等其他条件前提下,技工院校预备技师(技师)班毕业生参照大学本科学历,高级工班毕业生参照大学专科学历。资格审查贯穿公开招聘工作的全过程。报考人员所提供的报名信息必须真实、准确、有效,在公开招聘任何阶段(包括试用期)发现报考人员与所报岗位条件不符或存在弄虚作假、虚报、瞒报行为的,一经查实,一律取消考试或聘用资格。对公开招聘报名人员进行资格审查,确定笔试人员名单。每个岗位招聘计划数与报考该岗位经初审符合条件人数的比例不低于1:3,未达到1:3比例的则相应核减该岗位招聘计划数直至取消该岗位招聘。资格审查结果在报名结束后7个工作日后在海南省技师学院网站公布。面试前对面试人员报名材料的相应原件进行复审。对未能提供原件、原件与报名材料不一致或原件不符合要求的,将取消报考人员的面试资格。考试采取笔试和面试相结合的方式,先笔试,后面试,笔试面试成绩均为百分制。笔试采取闭卷方式进行。笔试内容包含专业知识和公共基础知识,专业知识占比60%,以实际岗位所需的专业理论知识为主;公共基础知识占比40%。笔试合格分数线由招聘工作领导小组根据实际情况确定各岗位的笔试合格分数线,各岗位笔试合格分数线不低于参加该岗位笔试人员的笔试平均分(笔试平均分四舍五入精确到小数点后两位)。笔试成绩及笔试合格分数线在海南省技师学院网站公布。公开招聘面试按笔试合格分数线从高分到低分按照1:3的比例确定参加面试人选(如出现笔试成绩并列情形的,一并进入面试资格复审)。笔试合格分数线人数达不到1:3比例的,按实际达到笔试合格分数线的报考人员确定。进入面试者须在笔试成绩公布7个工作日内按要求提供相关证明材料的原件及复印件进行第二轮资格审核,不能按照招聘岗位资格条件要求提供相关证明材料原件或经复审不符合报名资格条件或报考人员书面自愿放弃的,取消面试人选资格。因报考人员自愿放弃或资格复审不合格等原因产生的空缺,应在报考同一岗位达到笔试合格分数线的考生中从高分至低分依次递补,递补名单在海南省技师学院网站公布。通过资格复审进入面试的报考人员名单在海南省技师学院官网公布。面试实行百分制,面试合格分数线为60分,面试成绩达不到合格分数线的考生不予进入体检和考察环节。面试内容和形式:专业教师岗(含教师岗、教辅岗)面试包括课堂试讲(含现场答辩)和专业技能操作;基础课教师岗(历史教师、语文教师、体育教师、思政教师)面试包括课堂试讲及现场答辩;财务专技岗和行政管理岗位面试包括专业技能测试和现场答辩。综合成绩实行百分制计分。综合成绩=笔试成绩×60%+面试成绩×40%。依据“四舍五入”法,综合成绩折算精确到小数点后两位。报考同一岗位出现考试综合成绩相同时,其名次排列按以下办法确定:综合成绩相同的,按笔试成绩高低顺序排列;如笔试成绩再出现相同的,须进行加试,按加试成绩高低顺序排列(加试以面试形式进行,时间和地点另行通知)。综合成绩在海南省技师学院官网公布。(1)根据岗位的招聘人数,从报考人员中,按考试综合成绩由高分到低分按1:1比例确定参加体检的报考人员。体检、考察不合格或自愿放弃的,不予聘用。自愿放弃的,须提交自愿放弃书面说明,明确报考岗位、放弃原因等,本人签名。空缺的岗位名额,视情况可在报考相同岗位的人员中,按综合成绩从高分至低分依次递补。如递补每个招聘岗位只递补一次。(2)体检由学院统一组织,体检标准参照公务员录用标准执行(县级以上综合性医院)。(3)报考人员对体检结果有异议的,可自收到体检结果之日起3天内向学院提出复检申请。复检应在学院指定的同级别或以上级别医疗机构进行一次,体检结果以复检结论为准,复检全程监督,复检时纪检人员参与陪同。招聘工作领导小组根据综合成绩及体检结果,按各岗位拟招聘人数1:1比例确定考察人选,组织考察小组到其学习或工作单位对其思想政治素质、道德品质、能力素质、心理素质、学习和工作表现、遵纪守法、廉洁自律等情况进行调查了解,查阅个人档案,核实“三龄两历”等情况并形成考察报告,并对考察人选报名材料进行复审。考察不符合要求的,取消拟聘人选资格,空缺的招聘名额,经招聘工作领导小组研究,视情况可从报考同一岗位按综合成绩从高分到低分依次递补。体检、考察人员名单和体检、考察结果均在海南省技师学院网站公布。根据考试(笔试、面试)、体检、考察结果等情况,由招聘工作领导小组集体研究讨论确定拟聘用人选,报海南省人力资源和社会保障厅同意后在海南省人力资源和社会保障厅网站和学院官网公示。公示期限为7个工作日。公示期间存在争议的,由海南省技师学院进行调查处理,调查处理结果报送海南省人力资源和社会保障厅。公示期满,没有问题或者反映的问题不影响聘用的,确定为拟聘用人选。因下列情形导致拟聘岗位出现空缺的,经招聘工作领导小组研究,视情况可从报考同一岗位按考试综合成绩从高分至低分依次递补。但公示期满后不再进行递补。公示期满,对没有异议或者经调查不存在问题的,海南省技师学院在10个工作日内将《海南省事业单位公开招聘工作人员登记表》、《海南省事业单位公开招聘工作人员花名册》、拟聘用人选的考试成绩、集体研究拟聘用人员的会议纪要等材料报送海南省人力资源和社会保障厅核准。经核准符合聘用条件的人员,海南省技师学院将发出《海南省事业单位公开招聘工作人员聘用通知书》,并将《海南省事业单位公开招聘工作人员登记表》存入本人档案。本单位法定代表人或其委托代理人与受聘人员签订聘用合同,确立人事关系。对初次就业的招录人员实行试用期一年,工作一年及以上的招录人员实行试用期3个月,试用期包括在聘用合同期限内,试用期满考核合格的,予以正式聘用;考核不合格的,解除聘用合同。聘用期满前不得参加其他单位招聘或者考试。招录人员享受的待遇按我省事业单位相关规定执行。受聘人员可凭《海南省事业单位公开招聘工作人员登记表》办理党(团)关系、档案、户口迁移等相关手续。通过招聘的人员办理聘用手续时须服从招聘单位的岗位等级调配。不服从调配的,视为自动放弃聘用资格,不再递补。工资福利按照海南省有关政策规定执行。(一)公开招聘实行回避制度。招聘工作人员如存在《事业单位人事管理回避规定》(人社部规〔2019〕1号)和《事业单位公开招聘人员暂行规定》(人事部令第6号)的情形的,应当实行回避。(二)严格执行招聘纪律,如有违反《海南省事业单位公开招聘工作人员实施办法》(琼人社发〔2018〕516号)的,按照《事业单位公开招聘违纪违规行为处理规定》(人社部令第35号)进行处理。(三)公开招聘接受社会和有关部门监督,招聘工作全部实行信息公开、过程公开、结果公开,主动接受监督。1.海南省技师学院纪检监督电话:0898-65805679(工作时间上午8:00-11:30,下午15:00-17:30);2.海南省人力资源和社会保障厅人事处(表彰奖励处):0898-65229918(工作时间上午8:00-12:00,下午14:30-17:30);3.海南省人力资源和社会保障厅机关纪委:0898-65339525(工作时间上午8:00-12:00,下午14:30-17:30);4.海南省人力资源和社会保障厅事业单位人事管理和工资福利处:0898-65336895(工作时间上午8:00-12:00,下午14:30-17:30)。附件1:海南省技师学院2023年公开招聘工作人员招聘岗位及岗位条件一览表附件4:全国技工院校专业目录(2018年修订)含2020年度增补专业