【事业单位】海南西部中心医院招聘编外专业技术人员170人公告
发布时间:2023-11-19 17:01:00浏览:48
海南西部中心医院关于2023年公开招聘编外专业技术人员的公告(第二号)
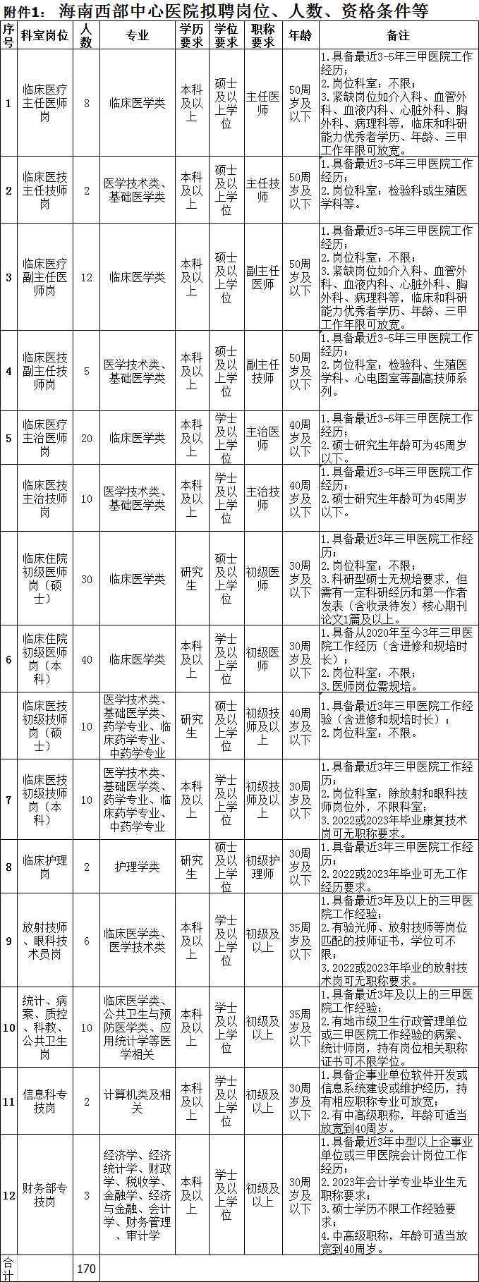
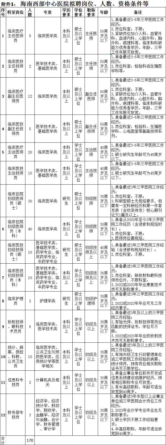
经相关主管部门审批同意“海南西部中心医院 2023 年公开招聘编外专业技术人员实施方案”,结合原公布“2023年公开和考核招聘编外专业技术人员的公告”,现将两个方案整合一起,现将有关事项公告如下:详见附件,年龄要求:30周岁以下(即1992年6月30日及以后出生),35周岁以下(即1987年6月30日及以后出生),年龄要求40周岁以下(即1982年6月30日及以后出生),年龄要求45周岁以下(即1977年6月30日及以后出生),年龄要求50周岁以下(即1972年6月30日及以后出生)。 
(三)身体健康,具备履行岗位职责的身体素质和心理素质;2.刑事处罚期限未满或涉嫌违法犯罪正在接受调查的;3.在公务员招录、事业单位公开招聘中违纪违规且处理期未满的;4.公务员或事业单位工作人员处于试用期内或未满最低服务年限的;2.从招聘信息发布之日起至2024年6月30日前完成招聘工作,岗位分批组织安排招聘相关工作,如某一岗位招录到人员已满,本次招聘将不再受理报名。应聘人员简历将由招聘工作领导小组进行多方面择优筛选,简历未通过初筛不另行通知;3.公开招聘按各招聘岗位职数与岗位应聘人数的比例原则上不低于1:3方可进行笔试(特殊行业、紧缺专业或难以形成竞争的岗位,可降低开考比例或不设定开考比例),未达到比例的,则相应递减该岗位的招聘名额或取消该职位的招聘;(1)主要采取网络或现场报名相结合的方式,应聘人员下载附件《海南西部中心医院公开招聘专业技术人员登记表》填写后将报名表、个人简历及相关证件(身份证、毕业证、学位证、专业技术资格证书、医师资格证、获奖证明、学术或科研成果等)、工作证明到海南儋州市伏波东路2号海南西部中心医院2号综合楼4楼组织人事科2室现场报名;或将所有材料扫描制成一个压缩邮件,并将邮件名称命名为“姓名+应聘岗位+职称”发至邮箱,邮箱账号:xbyyrsk@163.com。(2)应聘人员在报名考试前提供以上材料的原件进行复审,现场报名提供原件审查者不需要复审;(3)应聘人员应保证提交证明材料的真实性,整个招聘过程中发现弄虚作假情况,取消应聘资格。联系方式:0898—23884803(组织人事科)考试分公开招聘和考核招聘两种,特殊岗位人才加试操作。招聘公告另行发布。1.本科学历且初级职称以下岗位,考试含笔试和面试,笔试和面试成绩均实行百分制,综合成绩按笔试成绩50%、面试成绩50%计算;2.中级以上职称或硕士以上学历岗位,面试考核内容包括思想政治表现、道德品质、业务能力、工作业绩等,考核内容实行百分制,特殊岗位人才加试操作。由海南西部中心医院组织。报名结束后,将公示符合应聘条件的人员名单、考试地点、考试范围和考试形式等。按考试综合成绩从高到低1:1的比例确定考察对象。主要考核思想政治表现、道德品质、业务能力、工作业绩等各方面情况,并对其资格条件进行复查。被考察对象考核不合格或自愿放弃资格的,取消其拟聘人选资格。根据考试、考核结果,对考核合格对象进行体检,体检标准参照公务员录用体检标准执行。体检不合格或自愿放弃聘用的,取消其拟聘人选资格。按各职位拟聘人选考试综合成绩排名顺序,从高分到低分依次选择确定拟聘人选,倾听群众意见,接受社会监督,公示期限为5个工作日。医院与拟聘用人员签订聘用合同后进行试用,试用期满考核合格的,予以签订正式聘用合同。拟聘用人员应在拟聘用公示结束后三个月内办理入职手续,未按规定办理者将按弃权处理。薪资待遇:含工资、绩效、带薪休假等相关福利等,具体参照海南省事业单位相关政策执行。符合条件者还可享有安家费、生活和住房补贴等,具体面议。另:1.获得研究生学历及硕士学位人员,除以上享受相应待遇外,另医院给予10万元补贴;2.获得研究生学历及博士学位人员,除以上享受相应待遇外,另医院给予20万元补贴。1.本次招聘不收取报名费、面试费。其他车旅费由应聘者自理。2.应聘人员应保证提交证明材料的真实性,整个招聘过程中发现弄虚作假情况,取消应聘资格。3.本次考试不指定考试辅导用书,不举办也不委托任何机构举办考试辅导培训班。目前社会上出现的任何以我院招聘考试命题组、专门培训机构等名义举办的辅导班、开设的辅导网站或发行的出版物、上网卡等,均与领导小组无关。敬请广大考生提高警惕,切勿上当受骗。附件2:海南西部中心医院公开招聘专业技术编外人员登记表 www.hnrczpw.com海南人才招聘网
海南人才招聘网招聘求职热线
0898—66638118
在线投递简历,让单位主动联系你